VizChart AI VizChart AI
  • Explore
  • AI Chart Generators
    • ECharts Generator
    • Knowledge Graph
    • Mind Map
    • Diagram Maker
    • Mermaid Chart
  • Blog
  • Pricing
English Français Deutsch Español Italiano Nederlands Русский 简体中文 繁體中文 日本語
Login
Login
Hi, Anonymous

Dashboard Settings Logout
English Français Deutsch Español Italiano Nederlands Русский 简体中文 繁體中文 日本語
avatar

  • Explore
  • AI Chart Generators
    • ECharts Generator
    • Knowledge Graph
    • Mind Map
    • Diagram Maker
    • Mermaid Chart
  • Blog
  • Pricing

Login
Login
Dashboard Settings Logout
  • All
  • Class
  • ER
  • Flowchart
  • Gantt
  • Scatter Plot
  • Sequence
    • View
    Flight Booking System Sequence Diagram
    Sequence
    2025-06-26
    • View
    Healthcare Appointment Scheduling
    Sequence
    2025-06-26
    • View
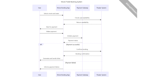
    Movie Ticket Booking System
    Sequence
    2025-03-24
© 2025 VizChart AI
  • Privacy Policy