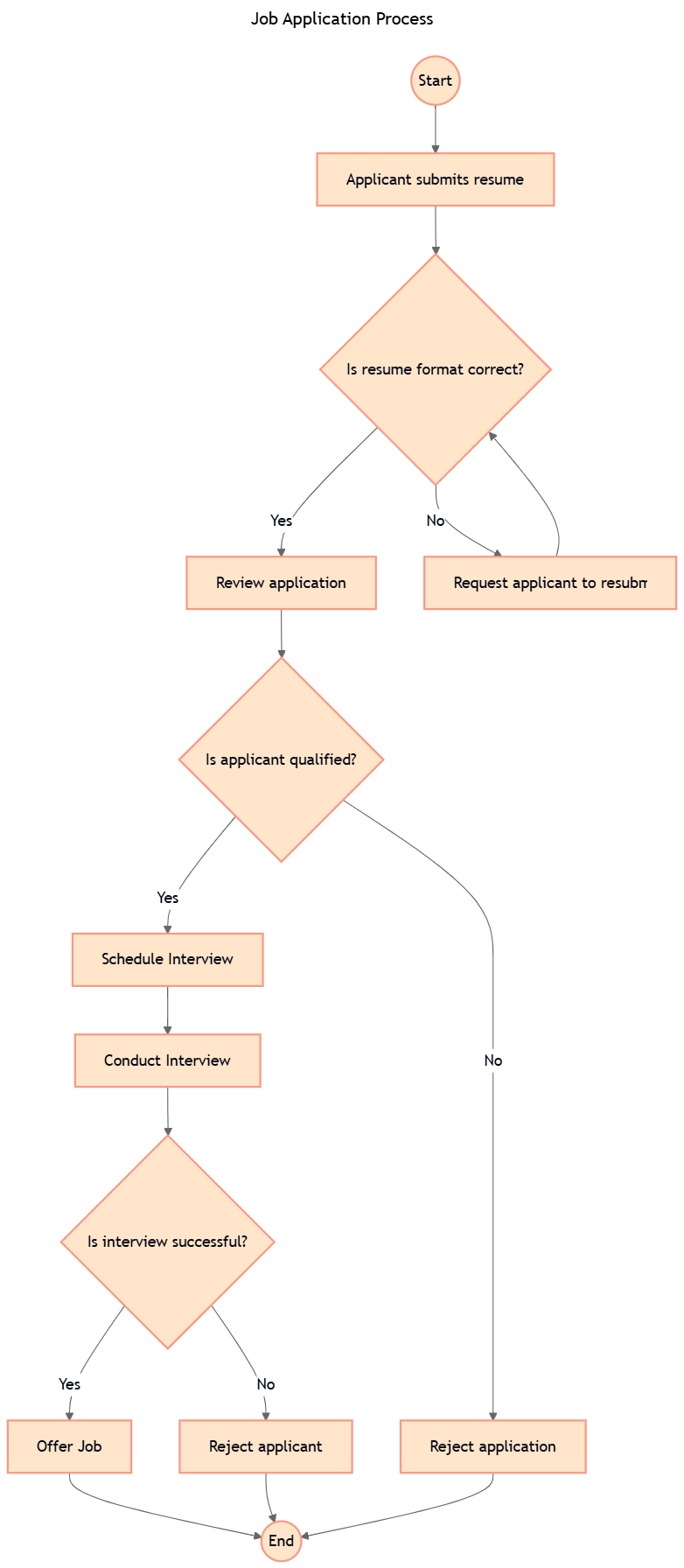
Software Development Lifecycle (SDLC) Gantt Chart

Added on: Mar 24, 2025
User Prompt

Software Development Lifecycle (SDLC)
Description: Gantt chart for managing a software project using Agile or Waterfall methodologies.

Tasks:
Requirement Analysis (Sprint 1)
Design & Prototyping (Sprint 2-3)
Development (Coding Phase 1) (Sprint 4-6)
Testing & Debugging (Sprint 7-8)
User Acceptance Testing (Sprint 9)
Final Deployment (Sprint 10)